Command Palette
Search for a command to run...
验证周期缩短 40 倍,密歇根大学等提出电池寿命预测新方法,「发现学习」节省 98% 评估时间

你能想象一个没有电池的世界吗?智能手机、新能源汽车、以及全天候运行的各类智能设备,都建立在电化学储能技术之上。换而言之,电池早已不再是简单的储能单元,而是支撑现代生活、工业发展与科技进步的「隐形器官」。然而,正如生命体终将面临衰老与损耗,电池同样会出现容量衰减、性能退化与健康状态难以预估等问题,这已成为制约技术革新与能源转型的核心痛点。
准确高效的电池循环寿命预测,是下一代电池研发与规模化应用的关键,直接决定其可靠性、安全性与全生命周期使用成本。但这一课题的研究之路却充满荆棘:首先是高昂的时间成本,仅单次完整的电池寿命预测就往往需要耗时数年进行攻坚,严重滞后于研发节奏;其次是巨大的能耗成本,反复的电池原型设计与测试将消耗大量能源,并伴随可观的碳排放。若无法突破这两大难题,不仅会大幅推高创新成本,更会使电池创新陷入矛盾的「可持续性困境」—— 推动可持续能源的电池技术,自身研发模式却难以实现可持续。
值此背景之下,来自密歇根大学安娜堡分校的宋子由教授与孚能科技研发副总裁姜蔚然合作领衔,创新性地提出了「发现学习(Discovery Learning,DL)」的科学机器学习方法。该方法受教育心理学启发,将主动学习、物理约束学习和零样本学习有机融合,构建出一个类人推理闭环学习框架。在保守假设条件下,与工业级电池寿命验证流程相比,发现学习可实现 98% 的评估时间节省和 95% 的能耗节省,将验证周期从约 1,333 天缩短至 33 天,能耗从 8.523 MWh 降低至 0.468 MWh 。
目前,相关研究成果以「Discovery Learning predicts battery cycle life from minimal experiments」为题,已发表于 Nature 。
研究亮点:
* 提出了一种创新的科学机器学习模型 DL,将主动学习、物理约束学习和零样本学习有机融合,构建出类人推理闭环学习框架
* 构建了一个包含 123 个工业级大型锂离子软包电池的退化数据集,填补了电池退化研究中公共大容量电池数据集的空白
* 实现了 98% 的评估时间节省和 95% 的能耗节省,将验证周期从约 1,333 天缩短至 33 天

论文地址:
https://www.nature.com/articles/s41586-025-09951-7
关注公众号,后台回复「发现学习」获取完整 PDF
构建工业级电池退化数据集和小容量公共训练集
为了验证发现学习方法的有效性,研究团队构建了一个工业级电池退化数据集作为测试集,如下图所示:

P 代表软包电池,A 代表自定义编码;循环寿命范围为 250 – 1700 次循环
该测试集内含 123 个大型锂离子软包电池(容量为 73 – 84 Ah),涵盖了 8 种不同的电芯类型,具有不同的正负极材料或电池设计,分别为:PA-B1 、 PA-b2 、 PA-b3 、 PB-b1 、 PB-b2 、 PC-b1 、 PC-b2 和 PD 。其中,PA(280 Wh kg⁻¹)、 PB(286 Wh kg⁻¹)、 PC(286 Wh kg⁻¹)、 PD(315 Wh kg⁻¹)型电芯存在显著的设计差异,而同批次型号如 PB-b1 和 PB-b2 间的差异极小。另外,除 PD 型电芯采用 NMC9 正极(LiNi₀.₉Mn₀.₀₅Co₀.₀₅O₂,镍原子占比 90%)与硅碳(Si-C)复合负极组成外,其余电芯均基于 NMC811 正极与石墨负极。
值得一提的是,当前业界尚未有经过全面验证的大容量电池数据集,研究团队所提数据集填补了退化研究数据集的空白,并为大容量电池的进一步探索奠定了基础。
为了构建出精准且高效的发现学习方法,研究团队构建了一个基于小容量圆柱形电池组成的零成本公共数据集作为训练集。
该训练集由 200 个小容量圆柱形电池(容量为 1.1 – 3.5 Ah)组成,来自 6 个不同的商业型号,分别是 A123-M1A (lithium iron phosphate/graphite,83 Wh kg⁻¹) 、 LG-HG2(NMC811/SiOₓ–graphite,246 Wh kg⁻¹)、 LG-MJ1(NMC811/Si–C,255 Wh kg⁻¹)、 Samsung-25R(NiCoAl–NMC622/Si–C,216 Wh kg⁻¹)、 Sony-VTC5A(NCA/SiOₓ–graphite,196 Wh kg⁻¹)和 Sony-VTC6(NCA/SiOₓ–graphite,246 Wh kg⁻¹)。

图 b 描述了公共数据集的使用情况;图 c 显示了前 50 个 EFC(Equivalent full cycle number)的特写
在评估阶段,研究团队将 123 个电池按材料、设计和测试条件的不同,划分为了 37 个高度一致的实验组。最终预测目标为各组的平均循环寿命,误差评估在单体电池和电池组两个层面进行,从而全面验证方法的性能和能力。
融合主动学习、物理约束学习与零样本学习
在传统的电池寿命预测方法中,主要采用两种模式:一种是基于物理模型的方法,一种是基于数据驱动的方法。尽管这两种方法在理论上给业界带来了无限想象,但在实际检验过程中却都存在着致命的弱点。对于前者来说,物理模型受限于对电池退化机制认知尚不完整,导致其预测精度长期难以突破;对于后者而言,数据驱动的方法则需要通过大量额外电池退化实验进行训练,且无法充分复用历史数据。更为关键的是,该方法通常只能在电池原型制备后才能进行可靠预测,这造成了显著的效率瓶颈,尤其是扩展到大规模设计场景时更为凸显。
而发现学习是一种灵活且可扩展的科学机器学习方法,能够实现快速可靠的科学预测,在保障预测流程的精度与效率的同时,还能最大限度降低训练与推理所需的试验成本。该方法受益于 20 世纪 60 年代 Bruner 的发现学习理论,认为人类学习过程及推理的效率并非只能依赖于直接观察,新推论的产生也可以依托于先前知识和过去经验。因此,发现学习的指导原则可以解释为,通过从零成本历史电池数据中学习并对未标记的测试样本进行标记查询,从而做出可靠预测。该原则不仅极大降低了训练与推理成本,同时还实现了高效的科学预测。
具体到实现方法中,为了将主动学习、物理约束学习与零样本学习有机融合,构建出类人推理的闭环学习框架,研究团队设计了 3 类对应的学习模块,并定义了 3 个核心智能体(如下图所示):Learner 、 Interpreter 和 Oracle 。

Interpreter 是物理约束学习的执行器,也是发现学习的特征构建基础。其核心是解决历史电池与全新电池的特征分布偏移问题,将电池的电化学循环数据转化为通用可解释的物理特征空间,为后续寿命预测提供统一的特征输入。该方法中 Interpreter 具体采用了基于模拟的推理技术,并结合物理电化学模型构建。
Oracle 是专为零样本学习设计的,也是发现学习的初次推理核心。其核心解决电池寿命预测的「数据获取成本过高」问题,实现无需为全新电池设计开展退化实验,仅利用历史电池数据完成寿命预测。研究设计了由基础预测器和元预测器组成的双预测器架构,前者以物理特征为输入,输出电池循环寿命。基础预测器采用线性模型结合弹性网算法构建;后者以循环工况为输入,输出各物理特征的权重系数。元预测器采用支持向量回归模型构建。
Learner 是主动学习的执行器,也是发现学习的效率优化核心。其核心是解决实验推理成本的进一步降低问题,通过主动筛选信息价值最高的样本,减少需要通过实验提取物理特征的电池原型数量,最终实现用最少的试验成本完成全量电池设计的寿命预测。研究中 Learner 的预测模型基于高斯过程回归算法,通过 scikit-learn 工具包构建,同时采用无监督查询策略和有监督查询策略两种查询策略筛选样本。
具体而言,Learner 主动从历史电池设计数据集中选择最具信息量的测试样本,随后 Interpreter 利用物理约束学习构建通用可解释的物理特征空间,用以消除历史电池与未知电池间的特征分布差异,进而 Oracle 执行零样本学习,基于 Interpreter 构建的特征空间对选定的测试样本进行初级推断,并将推断结果作为「伪标签」再次反馈给 Learner 。如此迭代,直到满足预设终止条件,最终完成整个预测流程。
总的来说,将发现学习方法用于未知电池设计的循环寿命预测,无需进行额外的退化实验来进行寿命标注,同时还能大幅减少提取早期物理特征所需要的原型制备。这对于电池寿命的快速验证并为电池设计提供高效准确的反馈提供了新方法,加速了电池创新和解决可持续性困境的步伐。
实现 98% 的时间节省和 95% 的能耗节省
在该研究中,研究团队展示了发现学习基于测试集的能力,在预测具有未知器件变异性的新型电池设计循环寿命时,仅需对 51 % 的电池原型进行前 50 次等效全充放电循环的数据,即可实现 7.2% 的平均绝对百分比误差(MAPE)。并且这种高精度是以零样本方式实现的,已经超越了现有成熟的代表性研究成果。在保守假设条件下,与工业级电池寿命验证流程相比,发现学习可实现 98% 的评估时间节省和 95% 的能耗节省。
除此外,研究团队进一步通过开环预测实验和闭环预测实验评估了发现学习方法的优越性。
开环预测性能
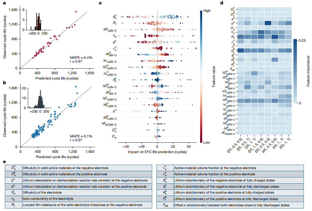
在本环节的实验中,仅展示了由 Interpreter 和 Oracle 完成的开环预测性能,Learner 不参与数据选取及学习(如下图所示)。在未知制造变异性的情况下,Oracle 在 37 个电池组的平均循环寿命预测中,实现了 6.4% 的组级平均绝对百分比误差和 64 个循环的均方根误差(RMSE)。

值得注意的是,电池级平均绝对百分比误差为 9.1%,均方根误差为 70 个循环,这表明 6.4% 的组级平均绝对百分比误差主要源于对 123 个单个电池的准确预测,而非组内平均所导致的巧合。另外,皮尔逊相关系数达到 0.97 。这些结果相互验证了 DL 方法的预测能力。
随后,实验进一步采用 SHAP(SHapley Additive exPlanations analysis)框架,阐明了早期循环阶段(上图 c 和 e)与热力学及动力学特征相关的物理特征相对重要性,从而明确对电池寿命影响最大的核心物理因素。图 d 展示了基于物理特征的重要性在不同循环条件下的变化规律。
闭环预测性能
本环节的实验引入了 Learner 模块。 Learner 主动从 37 个电池组中筛选最具信息的测试样本,然后进行闭环预测性能。实验过程可见(如下图所示),发现学习用基于初级推断的「伪标签」过程代替了主动学习中基于实验的标记过程,进一步减少了实验需求。

最终,在预测 37 个电池组的平均循环寿命时,Oracle 和 Learner 模块在共同作用下达到了 7.2% 的组级平均绝对百分比误差,均方根误差为 91 次循环。这一结果与开环实验相比虽有上升,但有限验证了闭环框架的性能优势。
总而言之,本次研究证实了「发现学习」能够通过历史数据且极少量实验就能预测电池循环寿命得能力和效率。而更值得一提的是,除了电池设计外,只要其他领域存在合适的历史数据集,该方法还可以扩展至其他电池性能指标的验证中,如安全性、快充能力、电池管理等领域。可以说,该方法的研究,为降低电池创新成本、加速电池创新应用奠定了坚实的理论和实践基础。
产学研紧密结合,AI 助力电池创新跑出加速度
在能源革命与科技强国的时代浪潮中,电池技术的创新与突破,早已成为社会变革的关键力量之一。而从实验室里的理论探索到企业生产中的实际应用,产学研深度融合正在成为电池领域不断向前的强大引擎。
以本次研究为例,孚能科技作为全球综合能源解决方案供应商,在以技术创新驱动电池技术可持续发展中早已建树颇丰,相关产品体系涉及高镍三元、磷酸铁锂、钠离子等多种材料体系,以及液态、固态等多种电池类型。此次研究无疑是将创新驱动发展的理念再次落地和深化,并且基于这一创新性的方法提出,大有可能掀起产学研相融合的新一轮风暴。
对于本次研究中的学界领军人宋子由教授而言,同样也是将理论付诸实践的重要尝试。据了解,宋子由教授主要从事电动汽车、储能系统、电池建模与管理等领域的研究,在 IEEE 、 Energy 等能源电力领域顶刊上发表论文已达 70 余篇,并多次将 AI 与 能源领域相结合,提出创新的方法。如其与 Heath Hofman 提出的基于卷积神经网络和随机森林的锂离子电池健康状态鲁棒估计,旨在解决锂离子电池健康状态的精准估算问题,从而重点针对日常使用中「电池没完全充放电」的实际场景,比如电动车不会每次用完电再充,这种情况下传统方法估算电池健康通常不准。
论文标题:
Robust State of Health Estimation of Lithium-ion Batteries Using Convolutional Neural Network and Random Forest
论文地址:
https://arxiv.org/pdf/2010.10452v1
除了本次研究之外,此前电池创新领域产学研合作的佳话也曾有流传,比如杭州电子科技大学、浙江大学与天能电池集团的合作。他们曾融合相关系数和神经网络的特点,提出一种基于斯皮尔曼秩相关结合三通道卷积双向门控循环神经网络(TBi-GRU)的电池组内部短路故障检测算法。这一方法能准确检测电池组内部短路故障,对于更早发现电池组的故障并保障电池组安全性提供了全新的思路和启发。
论文标题:
An Internal Short Circuit Fault Detecting of Battery Pack Based on Spearman Rank Correlation Combined with Neural Network
论文地址:
https://jeit.ac.cn/en/article/doi/10.11999/JEIT210975
总而言之,在电池创新领域,产学研深度合作的典范一再清晰地表明:人工智能已不再是电池研发领域的外来工具,而是内化为驱动其基础机理发现、工程设计与全生命周期管理范式变革的核心引擎。尤其是像 DL 等创新方法的涌现,正将电池研发从高成本、长周期的「实验试错」模式,引向数据和物理融合驱动的「预测设计」新范式。这不仅为破解电池创新的「可持续性困境」提供了新的技术路径,更为人工智能与能源科学深度融合开启了新时代。
参考资料:
1.https://www.nature.com/articles/s41586-025-09951-7
2.https://mp.weixin.qq.com/s/1p5FTWhujytM4Cne6NhFSg
3.https://jeit.ac.cn/en/article/doi/10.11999/JEIT210975
4.https://www.kiphub.com/author/6661bcb287272d556e26f335








